English
首页
学院概况
党建工作
学生工作
教务工作
合作学院
对外交流
荣誉院友
选拔工作
学院通知
学院通知
您现在所在位置:
首页>
学院通知>
正文
学院通知
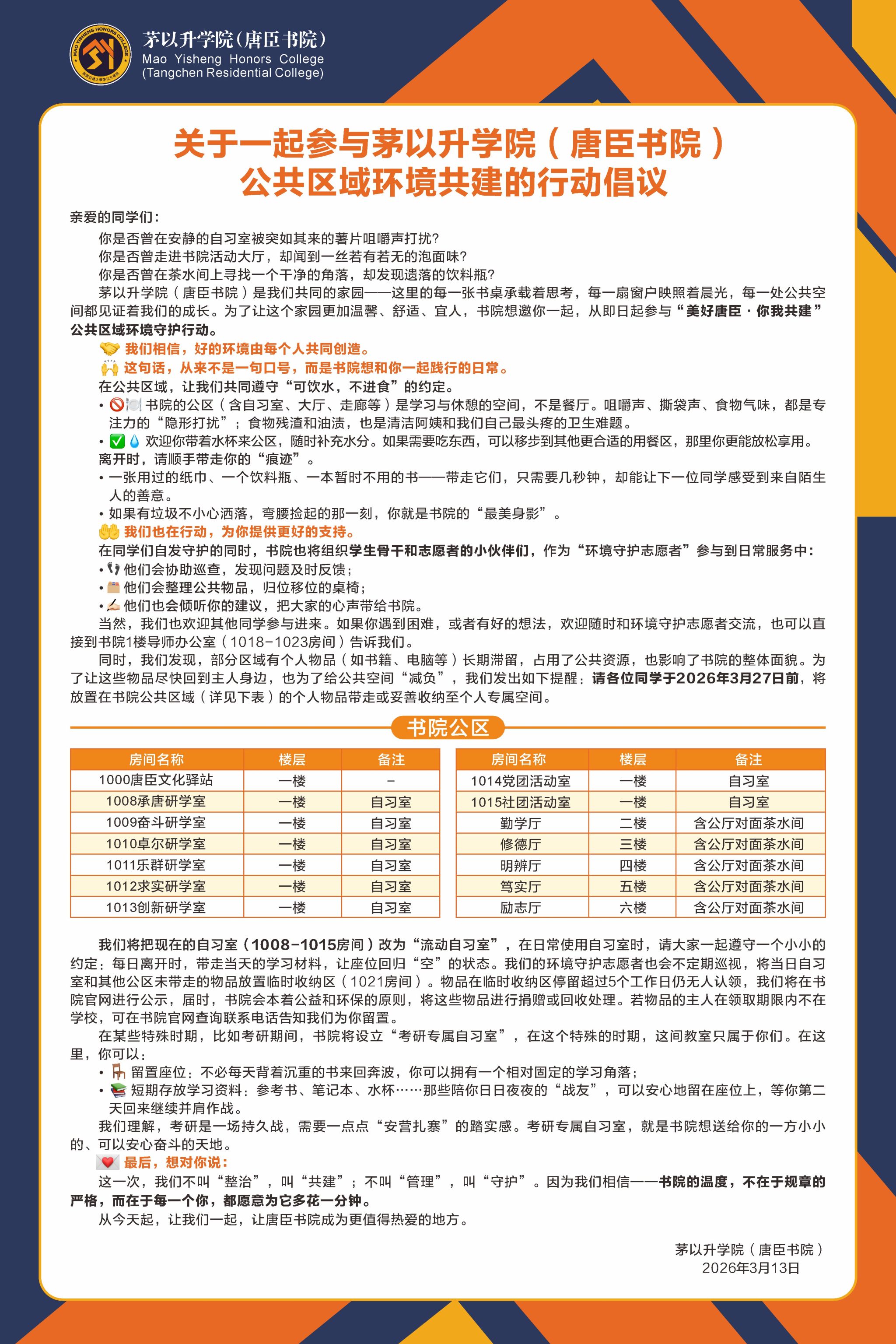
关于一起参与茅以升学院(唐臣书院)公共区域环境共建的行动倡议
来源:
作者:
日期:2026/03/13
点击数:
【
关闭
】